Instance Verification Kit (IVK)

spin lock @ [96478+32+/linux-3.19-rc1/include/linux/netdevice.h]
Instance Signature: tx_global_lock

The Matching Pair Graph:


Function Name
Control Flow Graph (CFG)
Events Flow Graph (EFG)
Source Correspondence
netif_tx_lock [96409+13+/linux-3.19-rc1/include/linux/netdevice.h]
netif_tx_lock_bh [97003+16+/linux-3.19-rc1/include/linux/netdevice.h]
netif_tx_unlock [97110+15+/linux-3.19-rc1/include/linux/netdevice.h]
netif_tx_unlock_bh [97539+18+/linux-3.19-rc1/include/linux/netdevice.h]
nv_change_mtu [89669+13+/linux-3.19-rc1/drivers/net/ethernet/nvidia/forcedeth.c]
nv_do_nic_poll [119764+14+/linux-3.19-rc1/drivers/net/ethernet/nvidia/forcedeth.c]
nv_nway_reset [132965+13+/linux-3.19-rc1/drivers/net/ethernet/nvidia/forcedeth.c]
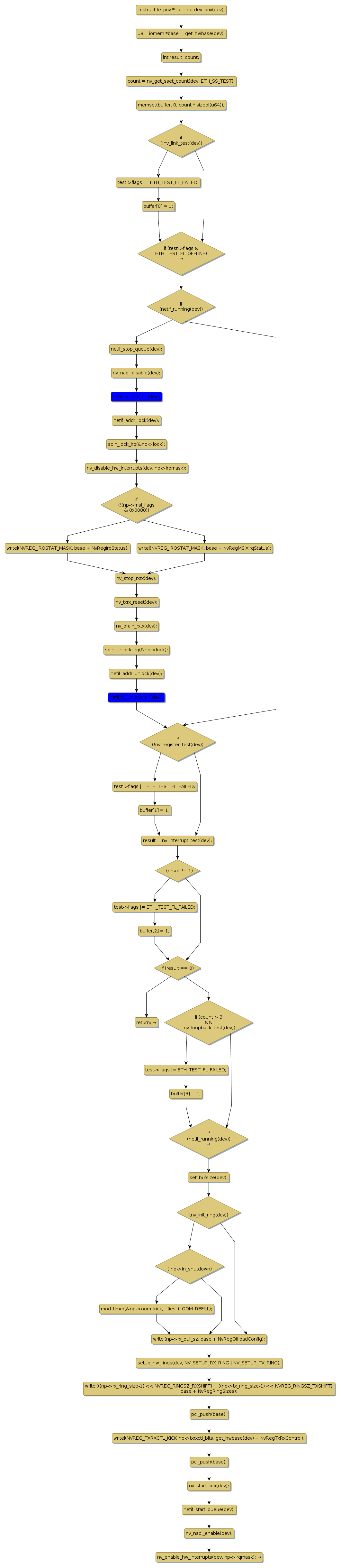
nv_self_test [150120+12+/linux-3.19-rc1/drivers/net/ethernet/nvidia/forcedeth.c]
nv_set_mac_address [91890+18+/linux-3.19-rc1/drivers/net/ethernet/nvidia/forcedeth.c]
nv_set_pauseparam [138100+17+/linux-3.19-rc1/drivers/net/ethernet/nvidia/forcedeth.c]
nv_set_ringparam [134355+16+/linux-3.19-rc1/drivers/net/ethernet/nvidia/forcedeth.c]
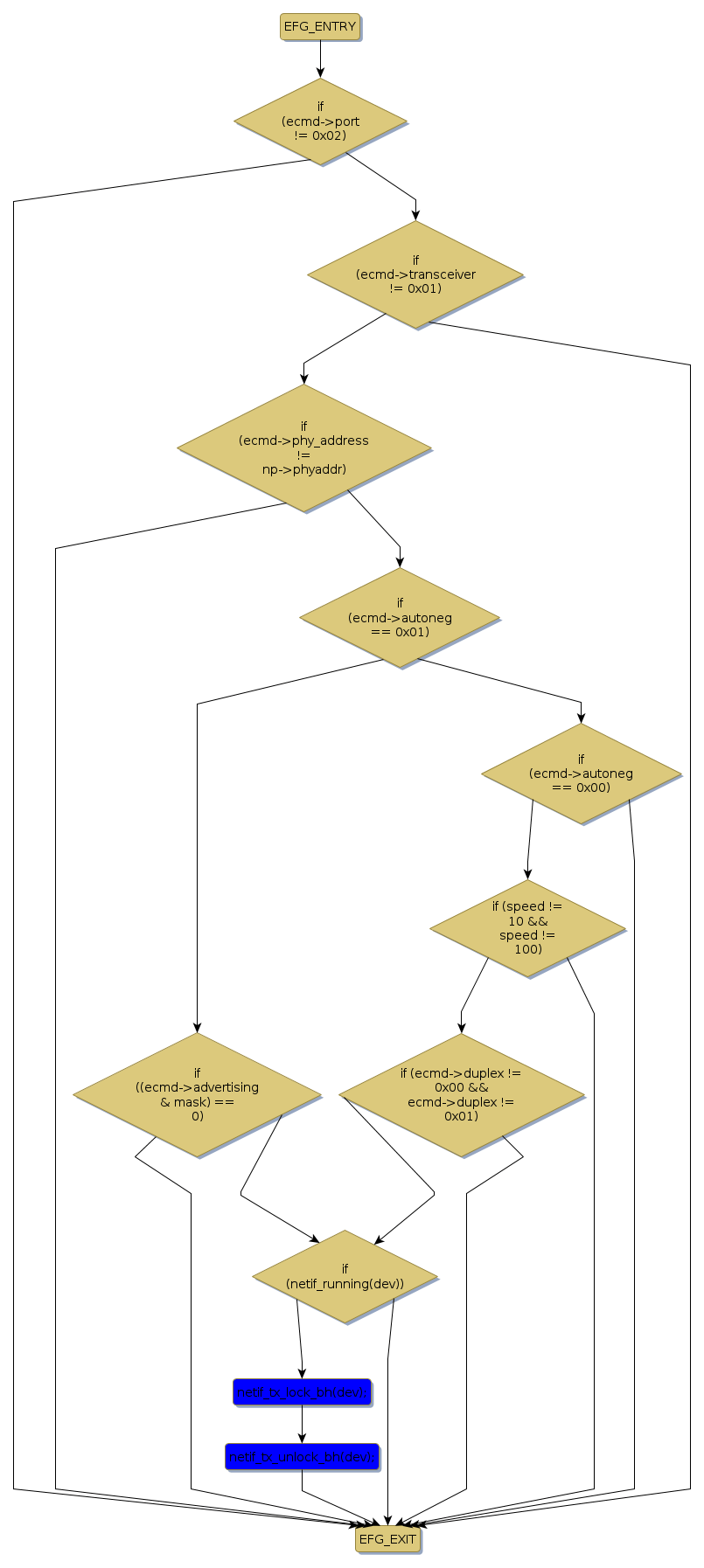
nv_set_settings [126994+15+/linux-3.19-rc1/drivers/net/ethernet/nvidia/forcedeth.c]